近日,长安大学第十四届“挑战杯”大学生课外学术科技作品竞赛校级决赛圆满落幕。本届赛事以激发学生创新潜能、锤炼实践能力为核心目标,通过营造锐意创新的科研氛围,选拔优秀项目向省级、国家级赛事输送优质成果。外围买球
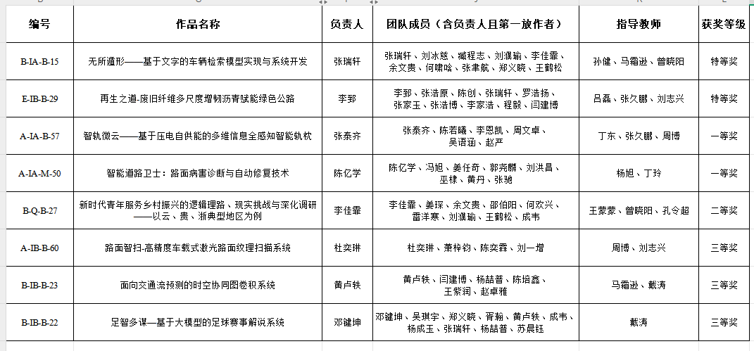
在本届赛事中共推荐作品9项,其中获特等奖2项、一等奖2项、二等奖1项、三等奖3项,实现学院在该赛事成绩中的历史性突破,充分彰显出了学院在拔尖人才培养方面的卓越成效。

在前期申报以及备赛阶段,院科协精心策划,做好宣传动员组织工作,统筹安排,协调开展了多轮赛前专题培训,特邀教育部“优秀创新创业导师”王丽萍,学院执行院长孙健,校团委副书记常睿,校团委学生创新创业实践中心副主任金振广,往届国赛获奖团队指导教师张翼、秦丰担任指导培训嘉宾,通过选题构思、文本打磨、专题研讨、路演模拟等形式对参赛作品进行多次辅导。决赛现场,学院各团队围绕智能交管助手、智慧道路护理、全感知铁路轨枕等前沿领域创新技术展开汇报,以精准的数据分析、创新的技术方案和流畅的答辩表现赢得评委高度评价。
本次赛事不仅为足球买球平台
学子搭建了创新成果展示与学术交流的广阔平台,更通过榜样引领激发了青年学子投身科技创新的热情与动力。未来,学院将继续夯实“党建+科创”赋能成长体系,以院科协等学生组织为抓手,结合华为实验班项目优势,注重从顶层设计到举措成效,探索拓展学生创新实践能力提升新路径,打造以专业教育、平台资源、育人载体三大元素为基底的“一体三翼”稳态科创育人成长模型,力争在后续相关竞赛中再创佳绩,为服务国家交通强国战略贡献青春智慧。
